The possible genes regulated by the transcription factor were obtained by calculation, and the results were displayed in the form of network
In order to ensure the specificity of data, an ID index is built by the database itself, and each result corresponds to an ID.

| ID | BRD-K62200014 |
| name | anagrelide |
| type | Small molecule |
| molecular formula | C10H7Cl2N3O |
| molecular weight | 256.08 |
| condition dose | 10 uM |
| condition time | 24 h |
| smiles | Clc1ccc2N=C3NC(=O)CN3Cc2c1Cl |t:5| |
Compound
Cell lines used for experiments
Transcription regulatory factors corresponding to this network
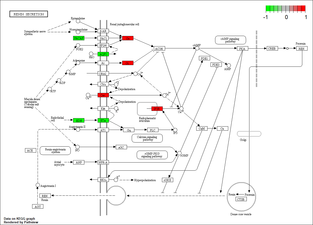
Protein target or gene target of this condition curated by previous studies and their associated KEGG pathways are shown below
| Target Gene | KEGG pathway |
|
PDE3A
|
hsa04924
|
| logfc | > 0.45 and P < = 1e-5. If you want to view or download the data, you can click [expand]
| Symbol | control | control | control | condition | condition |
|---|---|---|---|---|---|
| FCGR2C | 5.9785 | 6.0151 | 5.4302 | 4.445 | 4.7798 |
| CLTC | 11.9766 | 12.3268 | 11.9105 | 11.0682 | 11.1912 |
| WIPF2 | 7.1944 | 6.8491 | 6.7711 | 5.7767 | 5.9474 |
| PXN | 11.7483 | 11.9648 | 11.7304 | 10.959 | 10.6172 |
| KTN1 | 10.0611 | 10.374 | 9.3319 | 8.3061 | 8.1266 |
| TIMELESS | 10.5071 | 10.7076 | 10.914 | 9.703 | 9.5637 |
| CAPN1 | 7.0248 | 6.5603 | 7.0441 | 5.275 | 5.4165 |
| SMARCA4 | 7.2081 | 7.0522 | 7.4589 | 5.275 | 6.2975 |
| ICMT | 8.3221 | 8.3384 | 8.7363 | 7.3537 | 7.364 |
| GALE | 9.5997 | 9.2014 | 9.3976 | 7.6253 | 8.0806 |
| USP7 | 7.1591 | 7.228 | 7.3702 | 5.4704 | 6.3243 |
| GPATCH8 | 5.6032 | 5.4963 | 5.4829 | 4.3011 | 4.5243 |
| KLHL21 | 4.196 | 4.0511 | 3.965 | 3.2464 | 3.0634 |
| TARBP1 | 8.204 | 7.8656 | 7.6841 | 6.4579 | 4.541 |
| BAG3 | 12.9606 | 13.054 | 13.0903 | 11.8261 | 12.1058 |
| GNA11 | 7.2399 | 7.4682 | 7.5441 | 5.8683 | 6.4834 |
| RABGGTA | 8.1162 | 8.2048 | 8.7228 | 7.1653 | 7.3855 |
| CAPNS1 | 10.3182 | 9.981 | 10.8824 | 9.0912 | 8.4529 |
| GUK1 | 10.9872 | 10.6526 | 10.6219 | 9.8297 | 9.882 |
| COX4I1 | 13.0973 | 12.825 | 12.9194 | 12.0941 | 11.8831 |
| TOMM20 | 8.8484 | 9.0984 | 9.7033 | 7.35 | 7.972 |
| SRSF11 | 10.0344 | 10.0892 | 9.6995 | 9.0475 | 8.6512 |
| NUMA1 | 7.9544 | 8.2541 | 8.3289 | 7.035 | 7.1121 |
| S100A10 | 11.9304 | 12.0301 | 11.9165 | 10.0665 | 10.9333 |
| RERE | 6.6164 | 6.8513 | 6.5731 | 5.5308 | 5.9297 |
| SYNGR2 | 12.4215 | 12.608 | 11.7084 | 10.9214 | 10.4491 |
| PGD | 7.5012 | 6.5366 | 7.4231 | 5.5618 | 5.7592 |
| IFI30 | 7.778 | 7.906 | 8.2861 | 6.4707 | 6.9594 |
| PRKAB1 | 8.5619 | 8.4774 | 8.851 | 7.3786 | 7.602 |
| CIB1 | 9.8454 | 9.1988 | 9.5886 | 8.2852 | 8.1077 |
| DPF2 | 7.3738 | 7.198 | 7.4026 | 6.1518 | 6.5028 |
| PARP4 | 8.7564 | 8.1821 | 8.9004 | 6.5854 | 7.2987 |
| PRPF3 | 8.6791 | 8.6184 | 8.796 | 7.7639 | 7.9 |
| CTSH | 9.2133 | 7.9626 | 8.6869 | 6.0137 | 6.0481 |
| PSMD12 | 13.054 | 12.759 | 12.6165 | 11.2804 | 11.7704 |
| CSNK1G2 | 8.533 | 8.9426 | 9.0701 | 7.7537 | 7.275 |
| PIEZO1 | 10.5366 | 10.952 | 11.1139 | 8.765 | 9.3139 |
| PIAS3 | 8.3291 | 8.4465 | 8.2788 | 7.4733 | 7.3313 |
| CHSY1 | 7.5345 | 6.7789 | 6.6641 | 4.9364 | 5.8698 |
| GPRC5A | 9.3713 | 9.6671 | 9.1736 | 7.4597 | 7.091 |
| MMD | 6.6649 | 6.2954 | 6.5815 | 4.2593 | 5.4664 |
| SUCO | 10.2888 | 9.9115 | 9.8314 | 8.3802 | 8.1183 |
| COIL | 10.2724 | 9.9727 | 10.1917 | 9.1744 | 8.8659 |
| LLGL2 | 8.0172 | 7.735 | 8.3176 | 6.732 | 4.7567 |
| TDG | 11.4997 | 11.6483 | 11.1411 | 10.2897 | 9.9853 |
| CD151 | 7.5885 | 7.3497 | 8.3418 | 6.1141 | 6.5149 |
| KIAA0513 | 5.7992 | 5.7246 | 5.6187 | 3.8192 | 4.472 |
| KIF23 | 8.9106 | 9.0408 | 9.0195 | 8.0688 | 8.2331 |
| KRT15 | 9.527 | 9.3816 | 8.4149 | 6.4862 | 7.4843 |
| NME3 | 12.8372 | 12.6102 | 12.4731 | 11.0042 | 10.7193 |
| EMP2 | 11.4864 | 11.7558 | 10.6116 | 8.9897 | 9.895 |
| PITRM1 | 8.4821 | 7.4211 | 8.8958 | 6.4086 | 6.4446 |
| TCN1 | 6.0041 | 8.5503 | 9.1985 | 3.9725 | 3.2909 |
| ALDH3B1 | 5.8861 | 5.8735 | 6.5498 | 4.7195 | 5.061 |
| HOXC6 | 4.5386 | 3.804 | 5.761 | 2.296 | 2.5953 |
| TMED3 | 7.51 | 7.862 | 8.2294 | 6.4811 | 6.8994 |
| NADK | 9.0683 | 8.712 | 8.8757 | 7.9826 | 7.813 |
| LGALS3 | 11.2822 | 12.0871 | 12.7493 | 10.0077 | 10.468 |
| FADS1 | 10.4687 | 11.2062 | 10.6623 | 8.8996 | 9.6621 |
| KDM2A | 7.2968 | 7.0269 | 7.2049 | 6.4115 | 6.0673 |
| AKR1C2 | 7.4673 | 6.6377 | 6.8607 | 4.5721 | 4.4344 |
| TM7SF2 | 7.4511 | 7.2765 | 7.2416 | 6.1354 | 6.5202 |
| CROCCP2 | 7.143 | 7.1703 | 8.005 | 6.1142 | 5.5101 |
| EIF4B | 9.8153 | 9.1084 | 9.6622 | 8.2825 | 7.7316 |
| RBM25 | 9.2989 | 9.2219 | 9.2908 | 8.3566 | 8.0169 |
| NIPA2 | 8.0061 | 7.3872 | 7.823 | 6.4072 | 6.5002 |
| FNBP4 | 8.3201 | 8.4268 | 8.4792 | 7.1433 | 7.5827 |
| KDM1A | 9.5301 | 9.7775 | 10.044 | 8.7435 | 8.7756 |
| CDK11A | 9.3611 | 8.8365 | 9.2982 | 8.0157 | 8.0567 |
| NME4 | 9.8662 | 9.9766 | 10.4805 | 8.8148 | 7.4546 |
| CEMIP | 5.3156 | 5.2934 | 5.1222 | 3.6571 | 4.3782 |
| ANXA2 | 14.3237 | 15 | 15 | 13.4927 | 13.6894 |
| KLC1 | 7.8899 | 7.5984 | 7.4343 | 6.6032 | 6.402 |
| PCGF2 | 8.0899 | 7.333 | 8.1274 | 6.0596 | 6.0839 |
| HNRNPA1 | 11.8602 | 12.5616 | 11.9304 | 10.8811 | 10.9123 |
| CDC42EP4 | 8.9031 | 9.4343 | 9.3075 | 7.7122 | 7.1254 |
| AKR1C1 | 7.8868 | 7.5161 | 7.3027 | 5.7235 | 5.0476 |
| NPLOC4 | 8.4721 | 8.061 | 8.333 | 6.9074 | 7.0866 |
| YTHDF2 | 8.209 | 7.9944 | 8.3167 | 6.0681 | 7.1534 |
| SLTM | 7.7458 | 8.3062 | 7.7225 | 6.9232 | 6.7121 |
| VPS51 | 9.5147 | 9.3515 | 9.7621 | 8.2409 | 7.4195 |
| FN3KRP | 9.2691 | 8.9927 | 8.919 | 8.1459 | 7.8379 |
| ATG101 | 8.9882 | 8.798 | 8.4094 | 7.6864 | 7.7403 |
| ZC3H7A | 8.3983 | 7.849 | 8.1715 | 6.844 | 7.1827 |
| KANK2 | 6.3619 | 5.9084 | 6.3025 | 4.2959 | 4.8018 |
| SNRNP25 | 12.2185 | 12.9861 | 12.9606 | 11.4883 | 11.1634 |
| PNPO | 9.8654 | 9.8198 | 9.6145 | 8.923 | 8.3284 |
| ECHDC2 | 6.6515 | 6.3638 | 6.4982 | 5.2432 | 4.2593 |
| YRDC | 6.2854 | 6.6867 | 6.8788 | 5.556 | 5.4319 |
| PITPNC1 | 9.2844 | 8.2947 | 8.8991 | 7.6169 | 7.2397 |
| LTBP3 | 6.2392 | 5.6143 | 6.9603 | 4.7878 | 3.8471 |
| MOCOS | 7.3994 | 7.8941 | 7.4696 | 5.9251 | 6.0097 |
| USP48 | 6.7917 | 6.5583 | 7.4586 | 5.7474 | 5.1296 |
| GDF15 | 13.8087 | 14.3437 | 13.8087 | 10.7873 | 12.0152 |
| LDLRAP1 | 7.1205 | 7.091 | 6.881 | 5.8455 | 5.715 |
| TBC1D16 | 7.5184 | 7.6596 | 7.728 | 6.6281 | 6.6216 |
| LRRC59 | 9.6944 | 9.8788 | 10.0435 | 8.7974 | 7.3735 |
| ARAP1 | 7.3448 | 7.7202 | 7.2942 | 6.479 | 6.5654 |
| SPSB3 | 8.9982 | 9.293 | 9.1783 | 8.3291 | 7.5651 |
| OXLD1 | 10.9732 | 10.7451 | 10.8871 | 9.9967 | 10.0541 |
| CORO1B | 11.4721 | 11.5952 | 11.6396 | 10.2772 | 10.3326 |
| MTA2 | 6.3142 | 6.0255 | 6.3049 | 5.2014 | 5.0833 |
| HBZ | 5.9056 | 6.0876 | 5.8906 | 4.7911 | 4.5097 |
| SAA4 | 6.0569 | 5.5295 | 6.0192 | 4.9763 | 4.3182 |
The possible genes regulated by the transcription factor were obtained by calculation, and the results were displayed in the form of network
[2] Insulin Receptor Associates with Promoters Genome-wide and Regulates Gene Expression.
The KEGG pathway of the TF in this TRN is shown below